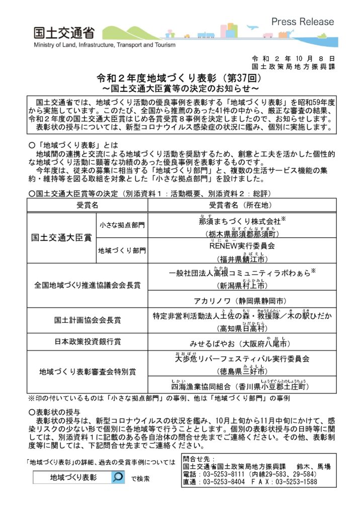
国土交通大臣賞を受賞しました
2020/10/11住まい・暮らしづくり
那須まちづくり広場から嬉しいお知らせです。那須まちづくり広場の活動が、今年度の国土交通省「地域づくり表彰事業」において、最高位の国土交通大臣賞を受賞いたしました。この事業は、すぐれた地域づくりを表彰して地域づくりを促進するもので、1984年から行われているものです。
本年から「小さな拠点部門」が加わり、その部門での受賞です。「小さな拠点」とは、小学校区など複数の集落が集まる基礎的な生活圏の中で、分散しているさまざまな生活サービスや地域活動の場などをつなぎ、生活を支える地域運営の仕組みをつくろうとする取組のことで、国が強く押し進めています。
その「小さな拠点部門」で初代の最高位入賞であり、大変価値がある受賞です、身の引き締まる思いです。関わってくださるみなさまのご支援の賜物と感謝しております。今後とも、どうぞ、よろしく、お願いいたします。
国土交通省のプレスリリースはこちらです。
